18013113750

产品中心 成功案例 新闻动态 时事政策 视频展示 韩博科技
新闻动态

News

当前位置 :
首页  /  新闻动态  /  行业动态
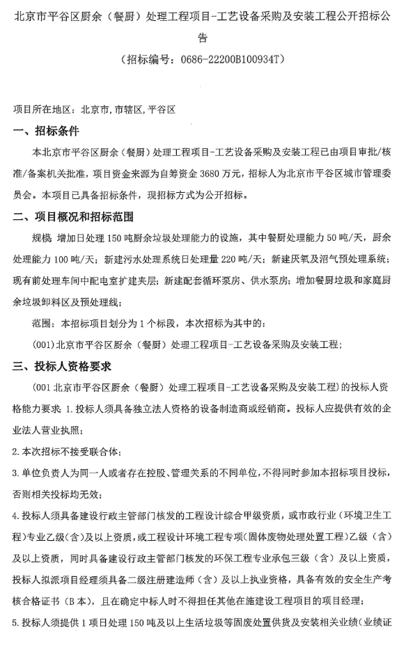
北京市平谷区厨余(餐厨)处理工程项目工艺设备采购及安装工程招标
文章出处 : 厨余(餐厨)处理 文章编辑 : 厨余(餐厨)处理 阅读量 : 2223 发表时间 : 2022-11-24

  北京市平谷区厨余(餐厨)处理工程项目-工艺设备采购及安装工程招标,项目增加日处理150吨厨余垃圾处理能力的设施,其中餐厨垃圾处理能力50吨/天,厨余处理能力100吨/天;新建污水处理系统日处理量220吨/天,项目预算金额3680万元,详情如下:

厨余(餐厨)处理

厨余(餐厨)处理


厨余(餐厨)处理

更多 方案 / More programs